日前,国务院关于建立健全城乡融合发展体制机制工作情况的报告提请全国人大常委会会议审议。报告提到下一步将“放开放宽除个别超大城市外的落户限制”。

外界认为,这意味着绝大多数中国城市的落户门槛将显著降低甚至取消。这并非国家层面首次提及该内容。早在2019年发布的《国家发展改革委关于培育发展现代化都市圈的指导意见》中就曾明确提出类似政策。

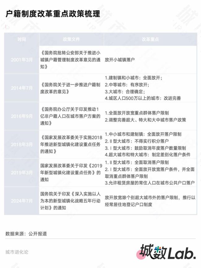
正值“十五五”谋篇布局的重要时刻,此番再度提及无疑释放出政策加力信号。梳理公开信息显示,我国城市落户限制在近20年间逐步放开,门槛逐渐降低,涉及范围不断扩大。

山东大学经济学院教授张吉鹏与西南财经大学博士陈翥合作的论文《户籍制度改革与城市落户门槛的量化分析:1996—2024》提供了研究数据。该文以城市的存量流动人口中符合落户条件的人数占比来量化各城市历年的户籍开放度。结果显示,全国332个城市的落户门槛加权平均值从1999年的98.8%降至2024年的12.6%。除一线城市外,其他城市在此期间均经历了较大幅度的快速下降。





