安徽省气象台最新预报显示,未来三天该省将有一次大范围强降雪天气。18日江北地区将出现雨雪,沿淮淮河以北夜间转为雨夹雪或雪;19日至20日,淮北地区和江淮之间中北部将迎来大雪,阜阳、六安、亳州、淮南等市可能出现暴雪。江淮之间南部和江南地区则有中雪,高海拔山区预计会有大雪。降雪预计从19日凌晨开始,至21日白天结束,主要时段集中在19日白天和夜间。重点影响地区包括阜阳、六安、亳州、淮南、淮北、宿州、蚌埠、合肥、滁州等地。最大积雪深度预计在沿淮淮北地区达到10至15厘米,西部地区可能达到15至20厘米;江淮之间为5至8厘米,局部地区可达10至15厘米;江南地区为1至3厘米;高海拔山区预计为5至8厘米。此外,19日大别山区局部可能会出现冻雨。25日至27日,全省还将经历一次雨雪过程。

寒潮天气即将影响安徽。18日至21日,受强冷空气影响,全省平均气温将下降13至15摄氏度,部分地区降幅可能超过15摄氏度。最强降温出现在18日至20日,平均气温降幅为11至14摄氏度,江南部分地区最高气温降幅可能达到20摄氏度左右。同时,全省平均风力将增至4至5级,阵风7至8级。冷空气过后,21日至22日早晨最低气温:淮河以北地区为-12至-9摄氏度;江淮之间为-8至-6摄氏度;江南地区为-5至-3摄氏度。23日至24日,全省气温将有所回升,但早晨气温仍较低。25日至27日,弱冷空气将继续影响该省。

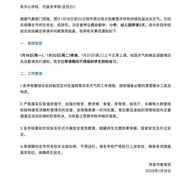
因强降雪天气影响,安徽多地教育局发布停课通知。界首市教育局宣布,全市公民办初中、小学及幼儿园于1月19日(周一)和1月20日(周二)停课两天,高中阶段学校根据实际情况决定是否停课并向教育局报备。具体安排为1月19日和20日停课,21日上午恢复正常上课。如因天气及道路情况无法复课,另行通知。各学校停课期间不得组织学生到校自习。




